
入境次数
单次
停留天数
30天
有效期
90天





若您最终顺利获得签证,请在收到签证的第一时间仔细核对签证页信息是否有误以免影响行程
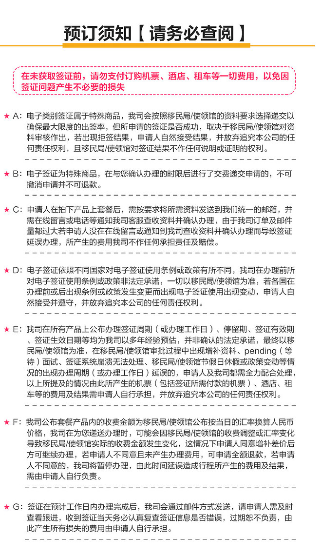
1、订单有效期为自下单之日起半年内,逾期未办理请联系客服进行再次确认;请您理解!
2、请务必确保您的护照在归国后仍有半年以上有效期,并且至少留有两页空白签证页;
3、以上签证价格、所需材料,送签前可能会因使馆调整或汇率变化导致实际使领馆收费金额发生变化,因此您办签所需支付的使领馆收费金额以
最终向使领馆支付的金额为准;
4、办理时长指领馆正常受理工作日(领馆节假日随各国情况有所差异),往返快递时间另计;
5、快递材料请勿选择到付,请在快递材料时注明您的订单号和办理的国家签证类型以及寄回地址,材料进入领馆将不予归还;
6、请您理解提供完成材料并不能作为获得签证的保证,签证结果将由领馆决定;
7、在您获得签证前请勿先行支付机票、酒店费用,以免因签证问题产生费用损失,否则损失将由您自行承担;请理解!
8、请根据自身的行程安排尽早办理签证,以免因领馆工作日不稳定而影响出游;
9、资料的真实性是使领馆审核的关键的因素之一,请申请人确保提供真实的申请资料;如因您提供的任何用于签证的材料、信息等不准确或互斥
造成的签证问题,我司不承担责任;
10、如拒签,页面上写有拒签全赔的产品,则签证费可退,页面上没有写拒签全赔的产品,签证费不予退还;
11、请在收到出签护照后仔细查看签证有效期,并在有效期合理安排出行时间,按时归国;
12、若因相关办理部门(包括并不限于使馆、政府部门、签证中心、保险公司等)对签证整体费用政策性调整, 差额需由客人自行承担,敬请谅
解;
13、 若因相关办理部门(包括并不限于使馆、政府部门、签证中心、保险公司等)对签证整体费用政策性调整, 差额需由客人自行承担,敬请谅解。
14、 本产品旅行社开发票收取6%服务费。
签证产品,用户提交资料给供应商后,签证即开始受理操作,届时如您取消签证服务,无法全额退款且不支持任何变更。